当前位置:网站首页 > 机房维保 正文 机房维保

巡检必须关注这些指标

frank 2025-08-31 17:01:01 机房维保 65 ℃ 0 评论

巡检必须关注这些指标

【导读】本文介绍 IT 系统巡检关注的指标,在实际检查过程中,可以根据客户的需要选取特定的指标参数,作为评估目标系统的数据支持内容。

1. 系统整体架构

以下内容作为基本 IT 系统信息被首先调查记录,供分析参考使用。

● 网络设备配置

---设备型号, IOS 版本, 模块型号和数量,用途

● 存储系统配置

---设备型号, IO 带宽, Cache 容量,磁盘数量,接入模式,存储容量,LUN 配置,所属应用

● 主机系统配置

---设备型号,CPU 配置(类型,主频,数量) ,内存容量,网卡配置(数量,速率) ,内置硬盘配置(数量,容量,Raid) ,所属应用

● 数据库软件

---产品名称,版本号,所属应用

● 中间件软件

---产品名称,版本号,JDK 版本,所属应用

● 应用系统

---产品名称,版本号,架构平台,系统架构类型

2. 机房环境

巡检必须关注这些指标

以上的条件可以现场观察和询问用户完成。

3. 网络系统

网络设备

巡检必须关注这些指标

巡检必须关注这些指标

防火墙

巡检必须关注这些指标

IPS

巡检必须关注这些指标

IDS

巡检必须关注这些指标

VPN

巡检必须关注这些指标

4. 存储系统

巡检必须关注这些指标

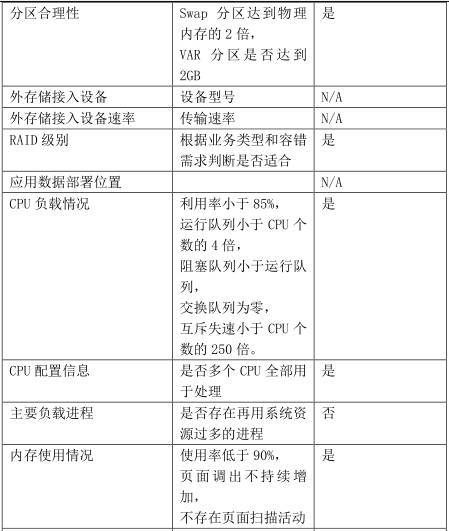
5. 主机系统

巡检必须关注这些指标
巡检必须关注这些指标巡检必须关注这些指标巡检必须关注这些指标

6. 数据库系统

以 Oracle 数据库为例

巡检必须关注这些指标

巡检必须关注这些指标

7. 中间件系统

巡检必须关注这些指标

8. 应用系统

巡检必须关注这些指标巡检必须关注这些指标

9. 备份与恢复系统

备份与恢复系统是 IT 系统中重要的容灾措施,IT 系统应该根据自身业务特点选取以下备份与恢复方案。

1.备份系统

设备系统备份:

● 部件的冗余

包括网络设备,主机设备,存储设备内部部件的冗余,保证在设备本身避免单点故障。

● 设备的冗余

网络层设备冗余包括交换设备的 HA 和线路冗余, 交换设备的 HA 可以实现故障发生时自动切换。主机层设备冗余可以采用冷备与热备两种方式, 热备即主机集群, 实现故障发生时自动切换。存储层的设备冗余指阵列间的镜像和异地复制方案。

● 数据系统备份

系统级归档备份一般采用磁带备份方式,备份设备可选取磁带机或磁带库制定备份策略,可以按一段时间周期,将完全备份、增量备份和差分备份组合使用制定备份策略。系统级归档备份的备份数据与在线生产数据存在备份间隔差异, 对数据库数据采用这种备份时应将数据库设置为归档模式,来消除这种差异,保证数据的完整性。

存储级数据备份本地镜像同城容灾镜像异地数据传输,分为同步和异步模式。

● 应用系统备份

应用系统备份基于网络备份,主机系统备份和数据备份的整合,方案中涉及以下因素:本地应用系统备份,远程应用系统备份手动应用切换,自动应用切换应用系统备份是备份方案中级别最高的备份形式,而其中自动应用切换的远程系统备份方案则是最高级备份方案,保证应用的完整性。

2.恢复系统

备份系统完成 IT 系统的容灾保证的一般工作, 恢复的成功与否是衡量备份方案有效的唯一标志。

备份是多次重复工作,而恢复操作则较少发生,这种情况下,验证备份有效性就尤为重要。通过制定以下策略与措施,保证恢复策略的有效性:

● 制定恢复应急预案

● 制定恢复流程

● 定期进行巡检、培训与演习

版权说明:如非注明,本站文章均为 扬州驻场服务-网络设备调试-监控维修-南京泽同信息科技有限公司 原创,转载请注明出处和附带本文链接

请在这里放置你的在线分享代码
«    2025年9月    »
1234567
891011121314
15161718192021
22232425262728
2930
搜索
最新留言
    文章归档
    网站收藏
    友情链接