当前位置:网站首页 > 机房维保 正文 机房维保

运维巡检单(文档)

frank 2025-08-31 17:00:40 机房维保 54 ℃ 0 评论

1 运维巡检表格

1.1 每日巡检记录单

1.2 周巡检报告

1.3 季度巡检报告

1.4 远程服务记录单

1.5 现场维护记录单

1.6 现场运维巡检服务单

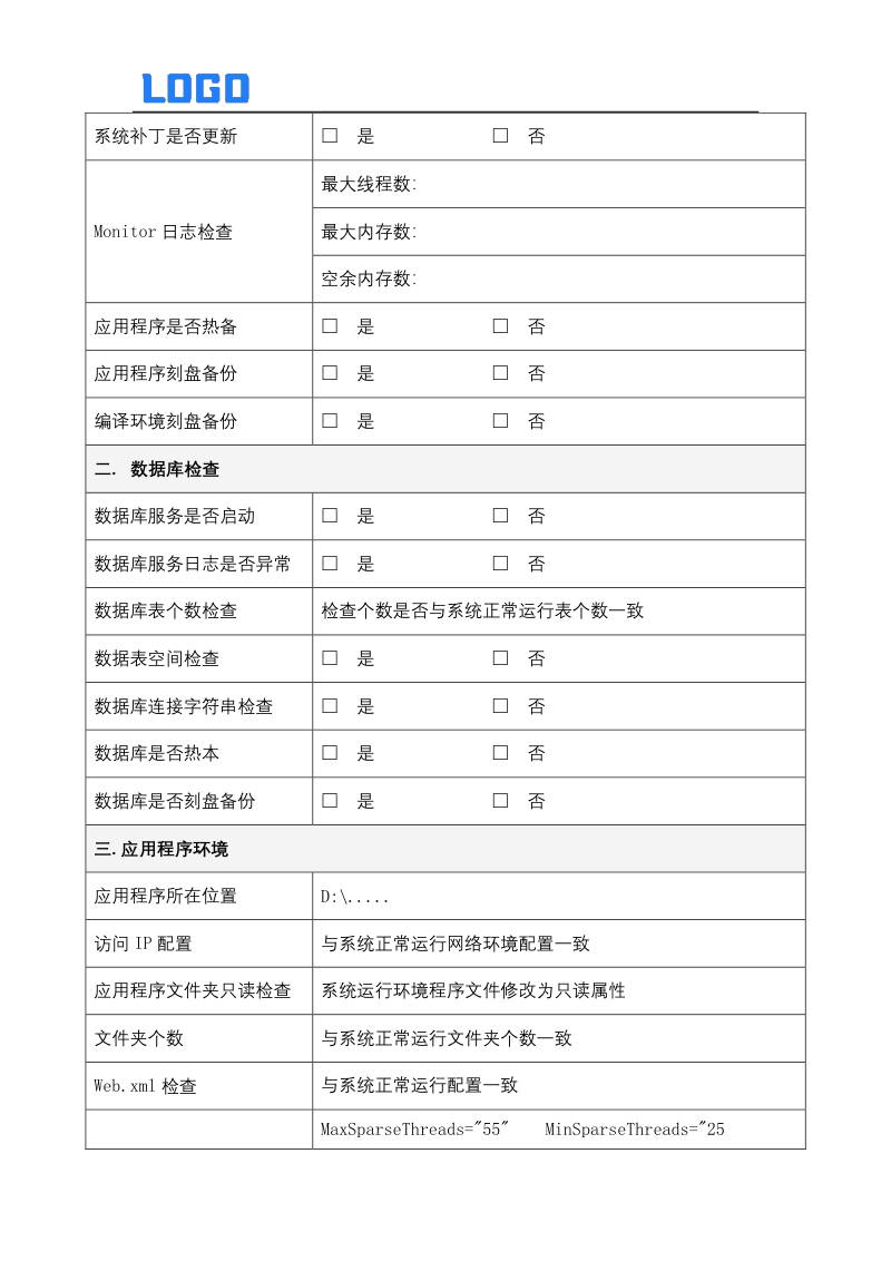
1.7 服务器巡检记录

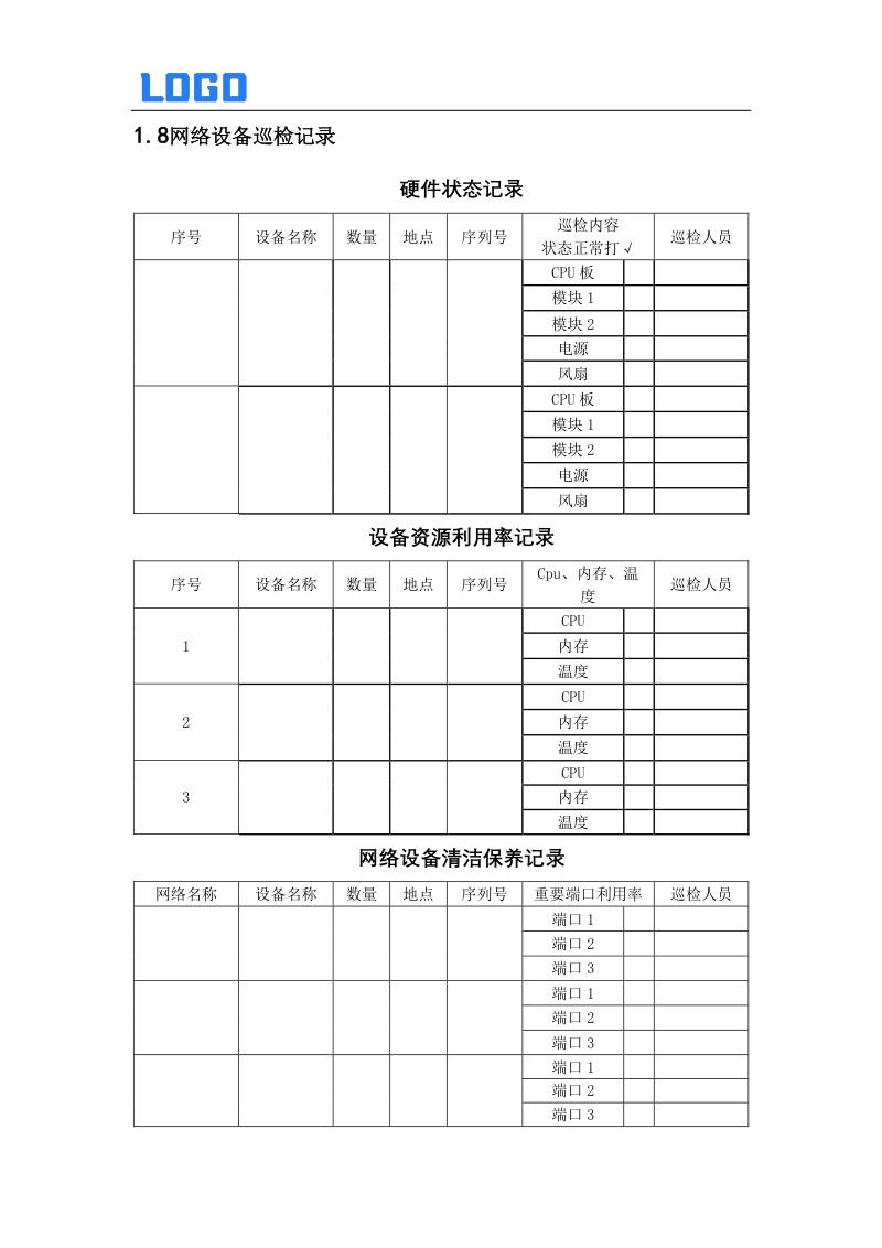
1.8 网络设备巡检记录

1.9 视频会议系统检测表

1.10 机房巡检报告

1.11 运维服务统计表

1.12 运维服务交接单

1.13 运维服务交接单

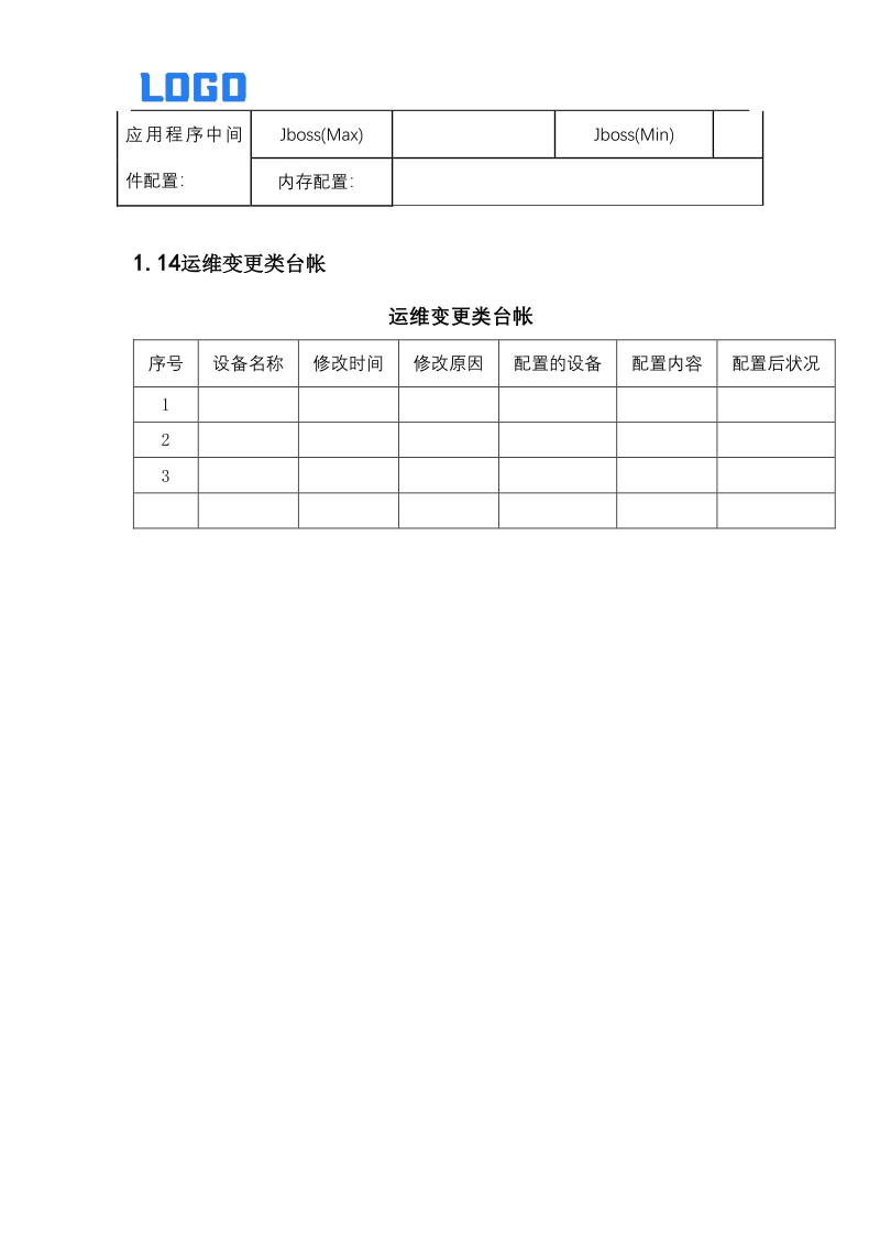
1.14 运维变更类台帐

软件全套资料部分文档清单:
工作安排任务书,可行性分析报告,立项申请审批表,产品需求规格说明书,需求调研计划,用户需求调查单,用户需求说明书,概要设计说明书,技术解决方案,数据库设计说明书,详细设计说明书,单元测试报告,总体测试计划,单元测试计划,产品集成计划,集成测试报告,集成测试计划,系统测试报告,产品交接验收单,验收报告,验收测试报告,压力测试报告,项目总结报告,立项结项审批表,成本估算表,项目计划,项目周报月报,风险管理计划,质量保证措施,项目甘特图,项目管理工具,操作手册,接口设计文档,软件实施方案,运维方案,安全检测报告,投标响应文件,开工申请表,开工报告,概要设计检查表,详细设计检查表,需求规格说明书检查表,需求确认表,系统代码编写规范,软件项目质量保证措施,软件部署方案,试运行方案,培训计划方案,软件系统功能检查表,工程试运行问题报告,软件合同,资质评审材料,信息安全相关文档等。

建设方案部分资料清单:

信创云规划设计建设方案,新型智慧城市解决方案,医疗信息化中台技术架构方案,智慧消防建设规划方案,智慧校园技术方案,智慧医疗技术方案,智慧园区管理平台建设方案,智慧政务大数据整体技术解决方案,SRM系统解决方案,固定资产管理系统建设方案,工单管理系统建设方案,大数据管理平台技术方案,GIS地理信息服务平台建设方案,设备管理系统建设方案,远程抄表管理方案,BIM建模建设方案,数字孪生物联网云平台建设方案,仓储管理建设方案,智慧园区整体解决方案 ,智慧工地整体解决方案等等。

全部资料获取:本文末个人名片直接获取。

运维巡检单(文档)

运维巡检单(文档)

运维巡检单(文档)

运维巡检单(文档)

运维巡检单(文档)

运维巡检单(文档)

运维巡检单(文档)

运维巡检单(文档)

运维巡检单(文档)

运维巡检单(文档)

运维巡检单(文档)

运维巡检单(文档)

运维巡检单(文档)

运维巡检单(文档)

运维巡检单(文档)

运维巡检单(文档)

运维巡检单(文档)

运维巡检单(文档)

运维巡检单(文档)

运维巡检单(文档)

运维巡检单(文档)

运维巡检单(文档)

 

版权说明:如非注明,本站文章均为 扬州驻场服务-网络设备调试-监控维修-南京泽同信息科技有限公司 原创,转载请注明出处和附带本文链接

请在这里放置你的在线分享代码
«    2025年9月    »
1234567
891011121314
15161718192021
22232425262728
2930
搜索
最新留言
    文章归档
    网站收藏
    友情链接