前面IA阶段我们都学习过链路聚合技术,通过链路聚合将多跳链路捆绑到一起,增加链路的带宽形成链路冗余等,这都是防止我们的链路上的单点故障那么设备上的单点故障我们怎么去解决了,其实有非常多的解决办法,比如VRRP,防火墙的双机热备等都可以去解决我们的单点故障的问题,今天要讲的协议是其中的一个,不仅可以解决我们的单点故障的问题还可以增加我们设备的性能,提高我们设备的可靠性.在当今的企业网园区网数据中心使用的也非常多。

堆叠( iStack ),将多台支持堆叠特性的交换机通过堆叠线缆连接在一起,从逻辑上虚拟成一台交换设备,作为一个整体
参与数据转发。
集群( Cluster Switch System , CSS ),将两台支持集群特性的交换机设备组合在一起,从逻辑上虚拟成一台交换设
备。
集群只支持两台设备,一般高端框式交换机支持 CSS 、盒式设备支持 iStack 。
通过使用堆叠、集群技术结合链路聚合技术可以简单构建高可靠、无环的园区网络。
交换机堆叠技术是将多台支持堆叠特性的交换机组合在一起,从逻辑上组合成一台整 体交换机,这样不仅可以通过一个命令行界面、一个IP地址对这些交换机进行集中管理, 还可以提高单台交换机的转发性能和可靠性,实现各成员交换机间的负载均衡。
在如图5-1所示的拓扑结构中,左图中间的两台交换机通过堆叠就可看成右图中间的 那一台交换机,这就是交换机堆叠的最直接、外在的表现形式。
图5-1 堆叠示意

iStack是华为S系列交换机的基本特性,无需获得License许可即可应用此功能。多台(最多9台)之间组成堆叠,相邻交换机间必须直接连接,中间不能有其他的交换机。 iStack具有如下特性。
说明:
二层破环是指当堆叠中的各成员交换机之间形成环形结构时消除二层环路,这个根本不用担心,因为iStack有自己的破环机制,可以按以下计算公式快速找到用于消除二层环 路的破环线:从主设备堆叠端口ID较大的堆叠口开始数起,数(n/2)+1段链路后得到的 这根网线就是破环线,它两端的端口都在阻塞状态。n为堆叠环境中的设备数目,而且 (n/2)+1取整数,不是四舍五入。
图5-2中有4台设备组成了环形堆叠。因为共有4个设备,故n=4,那么(n/2)+1=3, 也就是从主设备的stack2堆叠口开始数3段链路,第三段链路的网线就是破环线。即 Switch4的Stack1口和Switch2的Stack2口处于阻塞状态。
图5-2 环形堆叠示例

在iStack堆叠中,所有的单台交换机都称为成员交换机,按照各自功能的不同又可以分为以下3种角色。
注意:堆叠系统中的所有交换机都同时工作,并不是只有主交换机工作。

堆叠ID为成员交换机在堆叠系统中的槽位号(Slot ID),用来标识和管理成员交换机,堆叠中所有成员交换机的堆叠ID都是唯一的。堆叠ID决定了堆叠后的接口ID标识。
举例:成员ID为5那么堆叠后的接口ID为g5/0/1,如果成员ID为8那么堆叠后的接口ID为g8/0/1

堆叠优先级用于在堆叠角色选举过程中确定主交换机和备交换机的角色。优先级值越 大表示优先级越高,优先级越高当选为主交换机和备交换机的可能性越大。优先级默认为100越大越优。
CE交换机需要配置DomainID,DomainID域,描述堆叠域,数值描述,如果两个或多个设备需要堆叠成为一个设备,DomainID需要一致。
华为S系列交换机支持采用两种接口(专门的堆叠卡上的接口和普通业务接口)连接 的方式来组建iStack堆叠,故又分为两种堆叠连接方式:堆叠卡堆叠和业务口堆叠。
堆叠卡堆叠是各成员交换机间采用专用堆叠卡上的接口和专用堆叠线缆进行连接,但 因堆叠卡分为独立的堆叠插卡和设备集成的堆叠卡两种情形,故堆叠卡堆叠方式又分为以 下两种情况。
业务口堆叠指的是交换机之间通过与逻辑堆叠端口绑定的普通业务端口连接,不需要 采用专用的堆叠插卡连接。
业务口堆叠涉及到如下两种端口的概念,它们之间的关系如图5-3所示。
图5-3 业务口堆叠连接示意

成员交换机之间用于堆叠连接的物理端口,是普通的业务端口,用于转发需要跨成员 交换机的业务报文或成员交换机之间的堆叠协议报文。
逻辑堆叠端口是专用于堆叠的逻辑端口,但需要和前面介绍的物理成员端口进行绑定 才能起作用。堆叠的每台成员交换机上支持两个逻辑堆叠端口,分别为stack-port n/1和 stack-port n/2,其中n为成员交换机的堆叠ID,以便实现成员交换机间的冗余链路连接, 可提高堆叠连接的可靠性,但也可以仅通过一条链路连接。
在业务口堆叠中,各成员交换机间通过物理成员端口的连接线缆又分为两种:普通线 缆堆叠和专用线缆堆叠。

专用堆叠线缆其两端区分主和备,带有Master标签的一端为主 端,不带有标签的一端为备端。使用专用线缆堆叠时,专用堆叠线缆按照规则插入物理 成员端口后,交换机就可以自动组建堆叠,无需对逻辑堆叠端口进行额外的配置。
在业务口堆叠中也可使用普通堆叠线缆连接,包括光线缆(是集光模块和光纤为一体 的有源光线缆)、双绞网线和高速电缆(支持SFP、QSFP和QSFP28多种连接器类型)。 使用普通线缆堆叠时,需要手动配置物理成员端口对应的逻辑堆叠端口,否则无法完成 堆叠的组建。
要成功组建一个堆叠系统,需要按照以下流程进行。
① 物理连接:根据网络需求,按照上节的介绍选择适当的堆叠连接方式和连接拓 扑,组建堆叠网络。
② 主交换机选举:在一个堆叠系统中只有一台交换机可成为主交换机。主交换机是 通过选举确定的。
③ 拓扑收集和备交换机选举:堆叠系统的主交换机确定后,主交换机会收集所有成 员交换机的拓扑信息,并向所有成员交换机分配堆叠ID,之后选出堆叠系统的备交换 机。
④ 稳定运行:主交换机将整个堆叠系统的拓扑信息同步给所有成员交换机,成员交 换机同步主交换机的系统软件和配置文件,之后进入稳定的运行状态。
根据上节的介绍,华为S系列交换机的iStack堆叠系统,根据连接介质的不同,可分 为堆叠卡堆叠和业务口堆叠两种。每种连接方式都可组成链形和环形两种连接拓扑,如图 5-5所示。表5-1从可靠性、链路带宽利用率和组网布线是否方便等角度对两种连接拓扑进 行了对比。
图5-5 iStack堆叠的两种拓扑

表5-1 两种iStack堆叠拓扑的比较

确定好堆叠的连接方式和连接拓扑,完成成员交换机之间的物理连接之后,给所有成 员交换机上电。此时,堆叠系统开始进行主交换机的选举。
主交换机的选举规则如下(依次从第一步开始判断,直至找到最优的交换机为止)。
① 运行状态比较:已经运行的交换机比处于启动状态的交换机优先竞争为主交换 机。如果希望指定某一成员交换机成为主交换机,则可以先为其上电,待其启动完成后再 给其他成员交换机上电。 堆叠主交换机选举超时时间为20s,堆叠成员交换机上电或重启时,由于不同成员交 换机所需的启动时间可能差异比较大,因此不是所有成员交换机都有机会参与主交换机的 第一次选举。后启动的交换机加入堆叠系统时,最终的主交换机选举结果会因后启动的交 换机在堆叠中所处位置的不同,以及先启动交换机间是否已成功组建一个统一的堆叠系统 而有所不同。
比如有A-B-C连接方式的3台设备组建链形堆叠。
② 如果两台竞争主机交换机的成员交换机是同时启动的,此时再看哪台成员交换机 的堆叠优先级高,堆叠优先高的交换机优先为主交换机。
③ 当有多台成员交换机同时启动,并且堆叠优先级也相同时,MAC地址(设备的 MAC地址)小的交换机优先竞争为主交换机。
主交换机选举完成后,主交换机会收集所有成员交换机的拓扑信息,根据拓扑信息计 算出堆叠转发表项和破环点(如果是环形堆叠结构时)信息,下发给堆叠中的所有成员交 换机,并向所有成员交换机分配堆叠ID。之后进行备交换机的选举。
除主交换机外,最先完成设备启动的交换机优先被选为备份交换机。当除主交换机外 其他交换机同时完成启动时,备交换机的选举规则如下(依次从第一步开始判断,直至找 到最优的交换机为止)。
① 堆叠优先级最高的设备成为备交换机。
② 堆叠优先级相同时,MAC地址最小的成为备交换机。
除主交换机和备交换机之外,剩下的其他成员交换机作为从交换机加入堆叠。
交换机角色选举、拓扑收集完成之后,所有成员交换机会自动同步主交换机的系统软 件和配置文件。
iStack 堆叠建立好后,多台成员交换机就组成了一台虚拟设备存在于网络中,堆叠系 统的接口编号规则以及登录与访问的方式都发生了变化。
堆叠系统的接口编号采用堆叠ID作为标识信息,所有成员交换机的堆叠ID都是唯一 的。对于单台没有运行堆叠的设备,接口编号采用:槽位号/子卡号/端口号(支持iStack 堆叠功能的S系列交换机均为盒式设备,槽位号固定为0)。设备加入堆叠后,接口编号 采用:堆叠ID/子卡号/端口号。
从以上可以看出,设备加入堆叠前后,接口编号变化的只是其组成的第一部分,由原 来的0变成了对应的堆叠ID。子卡号与端口号的编号规则与单机状态下一致。如某设备没 有运行堆叠时,某个接口的编号为 GigabitEthernet0/0/1;当该设备加入堆叠后,如果堆叠 ID为2,则该接口的编号将变为GigabitEthernet2/0/1。
注意:
如果设备曾加入过堆叠,在退出堆叠后,仍然会使用组成堆叠时的堆叠ID作为自身 的槽位号。但对于管理网口,无论系统是否运行堆叠以及运行堆叠后堆叠 ID 是多少,每 台成员交换机的管理网口的编号均固定为MEth 0/0/1,但此时并不是每台成员交换机的管 理网口均可使用了,具体在本节的后面介绍。
堆叠系统中所有成员交换机都看成一体了,因此可通过任意成员交换机的 Console口 进行本地登录,但远程登录时需要用到管理IP地址,而这个管理IP地址又与当前堆叠系统 使用的有效配置文件有关,所以不能随意选择。
有管理网口的设备组建堆叠后,只有一台成员交换机的管理网口生效,称为主用管 理网口。堆叠系统启动后默认选取主交换机的管理网口为主用管理网口,若主交换机的 管理网口异常或不可用,则选取其他成员交换机的管理网口为主用管理网口。通过管理 网口 IP进行远程登录时,一定要使用主用管理网口 IP地址。如果使用非主用管理网口 IP地址,或者通过PC直连到非主用管理网口,都无法正常登录堆叠系统。另外,堆叠建 立后,主交换机的配置文件生效,故如果远程登录堆叠系统,需要主交换机的IP地址。
不管通过哪台成员交换机登录到堆叠系统,实际登录的都是主交换机。主交换机负 责将用户的配置下发给其他成员交换机,统一管理堆叠系统中所有成员交换机的资源。
文件系统的访问包括对存储器中文件和目录的创建、删除、修改以及文件内容的显示 等。支持iStack堆叠功能的S系列交换机支持的存储器均为Flash。
通过drive + path + filename这种格式,指定到某路径下的文件名,drive指设备中的 存储器,path指存储器中的目录以及子目录,filename指文件名。
堆叠环境与单机环境的不同点在于drive的命名。
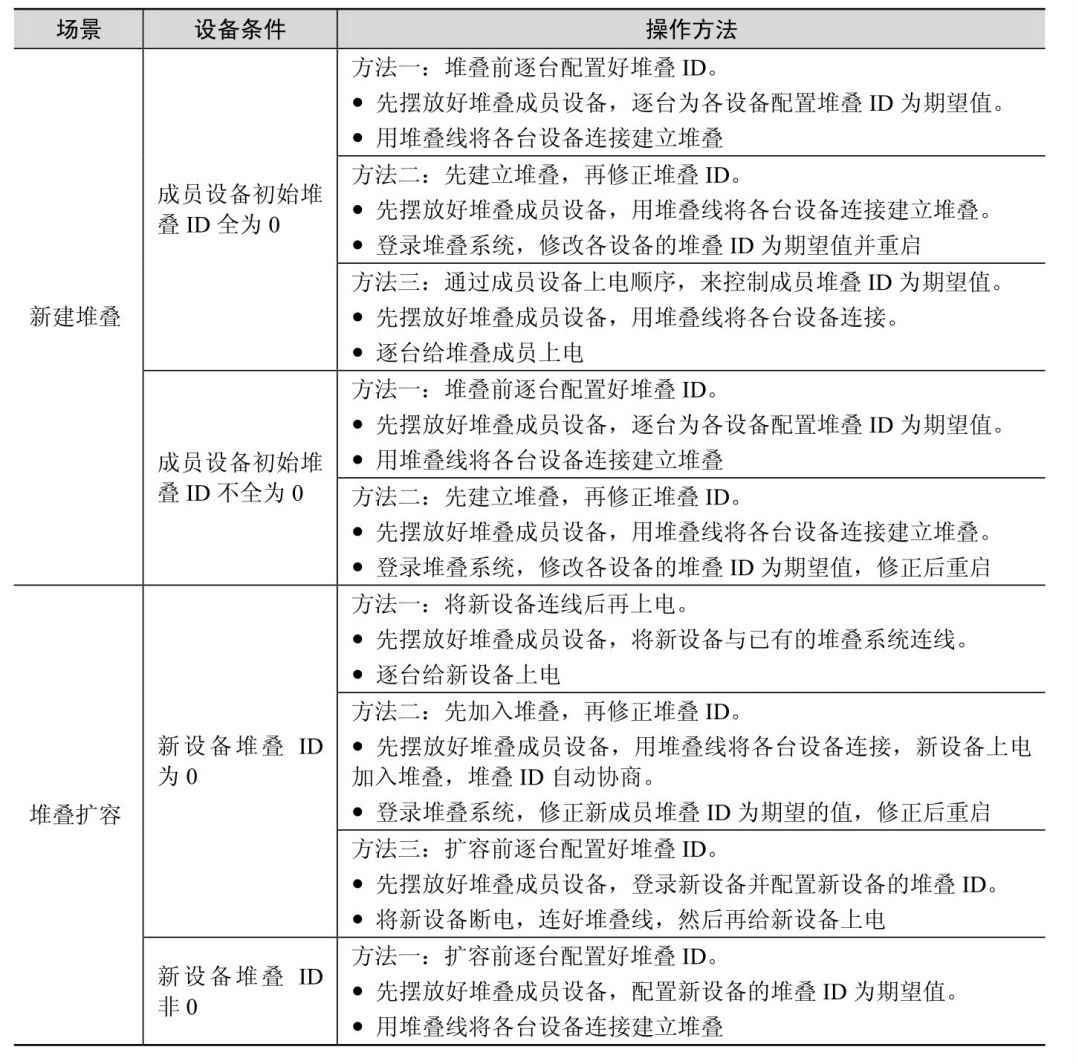
在iStack堆叠中,每台成员交换机的堆叠ID缺省均为0。堆叠时由主交换机对各成员 交换机的堆叠 ID 进行分配和管理。当堆叠系统有新成员加入时,如果新成员与已有成员 堆叠ID冲突,则主交换机会从0~最大的堆叠ID进行遍历,找到第一个空闲的ID分配给该 新成员。
新建堆叠或堆叠成员变化时,如果不在堆叠建立前手动指定各设备的堆叠ID,则由 于启动顺序等原因,最终堆叠系统中各成员的堆叠 ID 是随机的,无法实现对各成员堆叠 ID的有效控制。因此,在建立堆叠时建议提前规划好设备的堆叠ID,或通过特定的操作 顺序,使设备启动后的堆叠ID与规划的堆叠ID一致。 堆叠ID分配的场景及推荐的操作顺序见表5-2。
表5-2 不同场景下推荐的堆叠ID分配方法


在网络维护过程中,经常会根据实际需要对原有堆叠系统进行成员更新,有时会因为 端口数或性能扩展需要添加一些新成员,有时又会因堆叠中某台设备出现了故障,或者因 为公司的网络结构发生了变化,原有堆叠系统中不再需要那么多成员交换机了。这就涉及 堆叠成员的加入与退出操作,本节将具体介绍。
堆叠成员的加入是指向已经稳定运行的堆叠系统添加一台新交换机。堆叠成员的加入 分为带电加入和不带电加入两种,不带电加入的过程如图5-6所示,具体描述如下。
① 新加入的交换机连线上电启动后,进行角色选举,被选举为从交换机,堆叠系统 中原有主备从角色不变。


② 角色选举结束后,主交换机更新堆叠拓扑信息,同步到其他成员交换机上,并向 新加入的交换机分配堆叠ID(新加入的交换机没有配置堆叠ID或配置的堆叠ID与原堆叠 系统的冲突时)。
③ 新加入的交换机更新堆叠 ID,并同步主交换机的配置文件和系统软件,之后进入 稳定运行状态。
用户可按照以下操作完成堆叠成员的加入。
① 分析当前堆叠的物理连接,选择适当的加入点。
② 进行堆叠的配置。
③ 新加入的交换机下电后连接堆叠线缆,然后重新上电。
④ 如果需要加入多台交换机,重复上述①~③步的过程。
⑤ 保存配置。
堆叠成员的退出是指成员交换机从当前堆叠系统中离开。根据退出成员交换机角色的 不同,对堆叠系统的影响也有所不同。

堆叠合并是指稳定运行的两个堆叠系统合并成一个新的堆叠系统。如图5-7所示,两 个堆叠系统的主交换机通过竞争,选举出一个更优的作为新堆叠系统的主交换机。
堆叠合并时主交换机的选举规则如下。
① 先比较运行时间,运行时间较早的堆叠系统竞争为主,此时该堆叠系统的主交换 机将成为合并后的堆叠系统的主交换机。
② 如果两个堆叠系统的运行时间一样,其主交换机的选举规则与堆叠建立时一样, 参见5.1.3节,不过此时是直接在两个堆叠系统中的主交换机之间选举合并后堆叠系统的主 交换机。
在以上堆叠合并过程中,竞争成功的主交换机所在的堆叠系统将保持原有主备从角色 和配置不变,业务也不会受到影响。而另外一个堆叠系统的所有成员交换机将重新启动, 以从交换机的角色加入到新堆叠系统,其堆叠 ID 将由新主交换机重新分配,并将同步新 主交换机的配置文件和系统软件,该堆叠系统的原有业务也将中断。
堆叠合并通常在以下两种情形下出现。

以上就是本章的全部内容了,文章若有错误或疑问可联系博主删除更改,文章部分内容源自教材《华为交换机学习指南》感兴趣可购买相关书籍浏览。